Skip to content

Connect your restoration results to successful regulatory reporting - Join the Webinar

  • Customer Support
Acros logo
  • One Control Center for Every Scenario

    Arcos connects your people, work, and systems so you can execute well under any conditions.

    • Solutions Overview

    Resource Management

    Crew Callout Assemble qualified crews in minutes with automated callouts. Crew & Event Logistics Coordinate lodging, meals, and crew support at scale. Mutual Aid Management Onboard and manage mutual aid crews in one system. Non-Native Crew Management Equip contractors with mobile tools from day one. Crew & Contractor Management Standardize execution across all crews and contractors. Crew Scheduling & Shift Fill Fill open trips and shifts with automated rule compliance.

    ONCOMMAND SUITE OVERVIEW

    Menu Suite Image
    Learn how ARCOS puts teams in control with unified crew, process, and asset management. Explore the Full Suite

    Work Execution

    Asset Inspection & Maintenance Digitize inspections and maintenance with digital workflows and GIS integration. Work Order Tracking Track job progress with real-time field data capture. Wildfire Mitigation Target the work that matters most for safety and reliability. Vegetation Management Plan, dispatch, and report on vegetation programs. Damage Assessment & Repair Accelerate restoration with real-time field intelligence. Line Construction Centralized digital workflows that help close out projects faster.

    ONCOMMAND SUITE OVERVIEW

    Menu Suite Image
    Learn how ARCOS puts teams in control with unified crew, process, and asset management. Explore the Full Suite

    Reporting & Analytics

    Regulatory Reporting Generate comprehensive reports for regulators and FEMA. Compliance Enforce labor rules and maintain audit-ready records. Real-time Storm Restoration Reporting Gain real-time visibility into crew status and progress. Closeout & Cost Recovery Accelerate event closeout with verified cost documentation. Crew Expense Reporting Capture verified crew time and expenses automatically.

    ONCOMMAND SUITE OVERVIEW

    Menu Suite Image
    Learn how ARCOS puts teams in control with unified crew, process, and asset management. Explore the Full Suite

    Community Engagement

    Outage Alerts Automate outage and restoration alerts to reduce call volume. Billing Service Alerts Improve on-time payments with billing and past due reminders. Conservation Campaigns Reduce peak demand with conservation alerts.

    ONCOMMAND SUITE OVERVIEW

    Menu suite image
    Learn how ARCOS puts teams in control with unified crew, process, and asset management. Explore the Full Suite
    icon

    Trusted by Fortune 150 energy companies

    icon (1)

    Ranked on the Inc. 5000 list seven times

    vector

    Focused on secure, reliable operations

    Close

  • One Control Center for Every Scenario

    Arcos connects your people, work, and systems so you can execute well under any conditions.

    • Integrations

    Our Products

    Callout Mobilize compliant crews in minutes with rules-driven callouts. Crew Manager Track every crew from activation to closeout in one system. Assess & Restore Execute blue and grey sky work in a single mobile app. Clearion Plan, execute, and document vegetation and inspection work. TextPower Send urgent alerts that reach crews and customers fast. Ascend Automate flight crew staffing to cut cancellations. RosterApps Fill ground crew shifts faster with automated scheduling.

    PRODUCT UPDATES

    Accelerate Line Construction March 24,2026 Arcos Construction enables utilities to plan, execute, and track construction
    Track Crews from Callout to Closeout SEPT 23, 2025 ARCOS is excited to announce the release of Convoy Tracking, a powerful new capability within Crew Manager that gives utilities unprecedented visibility into mutual aid crews as they travel to support restoration efforts.
    Improve Connections with Field Crews JULY 28 2025 We’re excited to share two new feature sets for our Crew Manager product that will help utilities better communicate and collaborate with crews in the fiel
    Learn More
    icon

    Trusted by Fortune 150 energy companies

    icon (1)

    Ranked on the Inc. 5000 list seven times

    vector

    Focused on secure, reliable operations

    Close

  • One Control Center for Every Scenario

    Arcos connects your people, work, and systems so you can execute well under any conditions.

    Industries OVERVIEW

    Electric Mobilize crews, restore power faster, and document every event. Gas Resolve leaks quickly and safely with compliant crews. Water Respond to breaks quickly and keep service flowing. Critical Infrastructure Improve outcomes with a single operational control center. Airlines Fill staffing gaps in minutes to avoid cancellations.

    ONCOMMAND SUITE OVERVIEW

    Menu Suite Image
    Learn how ARCOS puts teams in control with unified crew, process, and asset management. Explore the Full Suite
    icon

    Trusted by Fortune 150 energy companies

    icon (1)

    Ranked on the Inc. 5000 list seven times

    vector

    Focused on secure, reliable operations

    Close

  • One Control Center for Every Scenario

    Arcos connects your people, work, and systems so you can execute well under any conditions.

    • Partner Network

    RESOURCES

    Insights Blog Expert perspectives on utility operations and workforce trends. White Papers Deep dives on reliability, risk reduction, and digital transformation. Success Stories How utilities achieve reliability gains and measurable ROI. Resource Library Discover all the latest and greatest content from Arcos.

    EVENTS

    EMPOWER 2026 Utility operations conference Events Connect with Arcos and peers at industry conferences. Webinars Live and on-demand sessions on best practices and trends.

    SUPPORT

    Support & Help Center Find technical documentation, user guides, and resources. Contact Us Reach the Arcos team with questions or to schedule a workshop.
    icon

    Trusted by Fortune 150 energy companies

    icon (1)

    Ranked on the Inc. 5000 list seven times

    vector

    Focused on secure, reliable operations

    Close

  • One Control Center for Every Scenario

    Arcos connects your people, work, and systems so you can execute well under any conditions.

    • Contact Us

    ABOUT US

    Company Overview Learn more about the Arcos mission. Leadership Meet the team building the future of utility operations. ESG Policy Our commitment to environmental and social responsibility. Careers Join a team that powers critical infrastructure. Customer Steering Committee Shape the Arcos roadmap alongside fellow utility leaders. Our Investors The partners supporting Arcos growth and innovation.

    ONCOMMAND SUITE OVERVIEW

    Menu Suite Image
    Learn how ARCOS puts teams in control with unified crew, process, and asset management. Explore the Full Suite

    FEATURED NEWS

    press-release-featured-image-template
    ARCOS Brings Convoy Tracking to Crew Manager Arcos announced today the addition of convoy tracking to Crew Manager, its comprehensive solution for assigning, tracking and managing crews.
    press-release-hb-helmbsriscoe
    ARCOS Introduces Native Two-way Crew Communication Arcos announced new enhancements to Crew Manager, its comprehensive solution for assigning, tracking and managing crews.
    press-release-featured-image-template
    Arcos Announces New Strategic Growth Investment from Bain Capital Arcos’ AI-enabled software solutions are leveraged by customers from Fortune 150 energy companies to municipal utilities to power and transform their field management operations.
    press-release-featured-image-template
    Arcos Launches Partner Network to Drive Collaboration and Innovation in Utility Workforce Management The program creates a formal framework for partnerships, which will benefit customers seeking guidance on complementing and expanding their use of Arcos
    See all News
    icon

    Trusted by Fortune 150 energy companies

    icon (1)

    Ranked on the Inc. 5000 list seven times

    vector

    Focused on secure, reliable operations

    Close

Sign In Schedule a Workshop
Acros logo
Sign In Schedule a Workshop

Resource Management

  • Crew Callout Assemble qualified crews in minutes with automated callouts.
  • Crew & Event Logistics Coordinate lodging, meals, and crew support at scale.
  • Mutual Aid Management Onboard and manage mutual aid crews in one system.
  • Non-Native Crew Management Equip contractors with mobile tools from day one.
  • Crew & Contractor Management Standardize execution across all crews and contractors.
  • Crew Scheduling & Shift Fill Fill open trips and shifts with automated rule compliance.

ONCOMMAND SUITE OVERVIEW

Menu Suite Image
Learn how ARCOS puts teams in control with unified crew, process, and asset management. Explore the Full Suite

Work Execution

  • Asset Inspection & Maintenance Digitize inspections and maintenance with digital workflows and GIS integration.
  • Work Order Tracking Track job progress with real-time field data capture.
  • Wildfire Mitigation Target the work that matters most for safety and reliability.
  • Vegetation Management Plan, dispatch, and report on vegetation programs.
  • Damage Assessment & Repair Accelerate restoration with real-time field intelligence.
  • Line Construction Centralized digital workflows that help close out projects faster.

ONCOMMAND SUITE OVERVIEW

Menu Suite Image
Learn how ARCOS puts teams in control with unified crew, process, and asset management. Explore the Full Suite

Reporting & Analytics

  • Regulatory Reporting Generate comprehensive reports for regulators and FEMA.
  • Compliance Enforce labor rules and maintain audit-ready records.
  • Real-time Storm Restoration Reporting Gain real-time visibility into crew status and progress.
  • Closeout & Cost Recovery Accelerate event closeout with verified cost documentation.
  • Crew Expense Reporting Capture verified crew time and expenses automatically.

ONCOMMAND SUITE OVERVIEW

Menu Suite Image
Learn how ARCOS puts teams in control with unified crew, process, and asset management. Explore the Full Suite

Community Engagement

  • Outage Alerts Automate outage and restoration alerts to reduce call volume.
  • Billing Service Alerts Improve on-time payments with billing and past due reminders.
  • Conservation Campaigns Reduce peak demand with conservation alerts.

ONCOMMAND SUITE OVERVIEW

Menu suite image
Learn how ARCOS puts teams in control with unified crew, process, and asset management. Explore the Full Suite
Solutions Overview
Sign In Schedule a Workshop

Our Products

  • Callout Mobilize compliant crews in minutes with rules-driven callouts.
  • Crew Manager Track every crew from activation to closeout in one system.
  • Assess & Restore Execute blue and grey sky work in a single mobile app.
  • Clearion Plan, execute, and document vegetation and inspection work.
  • TextPower Send urgent alerts that reach crews and customers fast.
  • Ascend Automate flight crew staffing to cut cancellations.
  • RosterApps Fill ground crew shifts faster with automated scheduling.

PRODUCT UPDATES

Accelerate Line Construction March 24,2026 Arcos Construction enables utilities to plan, execute, and track construction
Track Crews from Callout to Closeout SEPT 23, 2025 ARCOS is excited to announce the release of Convoy Tracking, a powerful new capability within Crew Manager that gives utilities unprecedented visibility into mutual aid crews as they travel to support restoration efforts.
Improve Connections with Field Crews JULY 28 2025 We’re excited to share two new feature sets for our Crew Manager product that will help utilities better communicate and collaborate with crews in the fiel
Learn More
Integrations
Sign In Schedule a Workshop

Industries OVERVIEW

  • Electric Mobilize crews, restore power faster, and document every event.
  • Gas Resolve leaks quickly and safely with compliant crews.
  • Water Respond to breaks quickly and keep service flowing.
  • Critical Infrastructure Improve outcomes with a single operational control center.
  • Airlines Fill staffing gaps in minutes to avoid cancellations.

ONCOMMAND SUITE OVERVIEW

Menu Suite Image
Learn how ARCOS puts teams in control with unified crew, process, and asset management. Explore the Full Suite
Sign In Schedule a Workshop

RESOURCES

  • Insights Blog Expert perspectives on utility operations and workforce trends.
  • White Papers Deep dives on reliability, risk reduction, and digital transformation.
  • Success Stories How utilities achieve reliability gains and measurable ROI.
  • Resource Library Discover all the latest and greatest content from Arcos.

EVENTS

  • EMPOWER 2026 Utility operations conference
  • Events Connect with Arcos and peers at industry conferences.
  • Webinars Live and on-demand sessions on best practices and trends.

SUPPORT

  • Support & Help Center Find technical documentation, user guides, and resources.
  • Contact Us Reach the Arcos team with questions or to schedule a workshop.
Partner Network ROI Calculator
Sign In Schedule a Workshop

ABOUT US

  • Company Overview Learn more about the Arcos mission.
  • Leadership Meet the team building the future of utility operations.
  • ESG Policy Our commitment to environmental and social responsibility.
  • Careers Join a team that powers critical infrastructure.
  • Customer Steering Committee Shape the Arcos roadmap alongside fellow utility leaders.
  • Our Investors The partners supporting Arcos growth and innovation.

ONCOMMAND SUITE OVERVIEW

Menu Suite Image
Learn how ARCOS puts teams in control with unified crew, process, and asset management. Explore the Full Suite

FEATURED NEWS

press-release-featured-image-template
ARCOS Brings Convoy Tracking to Crew Manager Arcos announced today the addition of convoy tracking to Crew Manager, its comprehensive solution for assigning, tracking and managing crews.
press-release-hb-helmbsriscoe
ARCOS Introduces Native Two-way Crew Communication Arcos announced new enhancements to Crew Manager, its comprehensive solution for assigning, tracking and managing crews.
press-release-featured-image-template
Arcos Announces New Strategic Growth Investment from Bain Capital Arcos’ AI-enabled software solutions are leveraged by customers from Fortune 150 energy companies to municipal utilities to power and transform their field management operations.
press-release-featured-image-template
Arcos Launches Partner Network to Drive Collaboration and Innovation in Utility Workforce Management The program creates a formal framework for partnerships, which will benefit customers seeking guidance on complementing and expanding their use of Arcos
See all News
Contact Us
Sign In Schedule a Workshop

Search

  • There are no suggestions because the search field is empty.
Callout

Keys to Utility Workforce Agility: Orchestrating Large Scale Incident Response

Learn how to manage large-scale incident response with streamlined coordination, fast decision-making, and improved crisis management for better outcomes.

Posted by 

Jamie Conover

 

|

 

November 13, 2023

Share to

With more than 30 years of experience with a leading investor owned utility, Jamie Conover brings a valuable perspective to the ARCOS blog. Drawing on his extensive background in technical performance, optimization, and incident command for electric transmission, distribution, and natural gas operations, he offers strategies to increase business agility and hit moving business targets amidst shifting workforce dynamics and climate change that is leading to more frequent and severe outages. 

Over the course of my blog series I’ve focused on how utilities can increase their workforce agility by empowering the line department with field mobility technology. In part 1 I explained how dispatch and scheduling can replace their spreadsheets with smart crew management software that streamlines roster creation and resource deployment. In part 2 I shared how mobile workforce management can also enable utilities to respond with agility to storm outages by efficiently directing and managing the logistics of a large number of mutual assistance crews. And part 3 provided strategies for integrating the native and non-native contractors we increasingly rely on for better business performance.

Attaining greater agility goes beyond mobile workforce management into the back office of utilities, the topic of my final post. Power restoration is a complex logistical challenge as much as it is a technical challenge of physically repairing circuits to get the lights back on as fast and safely as possible. Yet, just as the field must up their digital innovation game to keep pace with more severe and frequent storms, back office teams need new digital tools. Utilities must also contend with emergencies beyond storm outages, including wildfires, earthquakes, and national security events, all of which underscore the need for a more structured approach to incident management.

Incident Command System Complexities

Utilities are increasingly turning to ICS for the organizational blueprint to define, scale-up, and scale-down an incident command organization. By having an ICS plan in place, back office staff who are slated to participate can rapidly switch from normal duties to their ICS role, such as distribution managers switching to a role in the ICS operation section or a public relations team switching over to man the ICS public information center.

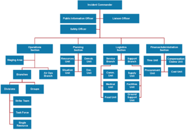
The challenge isn’t having enough people to fill up an ICS organization chart, it’s in documenting everything beforehand and hoping that the people assigned an ICS role won’t have left the company, gone on vacation, or switched departments. That’s because teams commonly rely on spreadsheets to create ICS rosters, which run the risk of being out of date the next day. The ICS structure is also complex as this basic example of a utility incident management organization from FEMA shows.

A flow chart showing the chain of command during emergency utility situations

 

I’ve been part of ICS operations myself, but it always seemed to be the same 20 or so people involved, which is something our executive team is changing. Our utility is one of the top ten largest IOUs in the country, so when our CEO set a goal to include each and every employee in storm response it means that up to 30,000 employees must be part of the ICS resource pool. This goal doesn’t necessarily mean that the entire company stops what they are doing when a major hurricane approaches, although the “all hands on deck” call to action is certainly reserved depending on the scale of an outage.

All of our employees will have an opportunity to participate in ICS, whether that’s tracking expenses in the finance and administration section or lending a hand as a server in the logistics food services unit. But with so many moving parts and variables around people and their availability at any given moment, how can utilities manage ICS even at a small scale, not to mention companywide?

Automating ICS Rosters and Reporting

We’ve been an ARCOS Callout customer for many years, relying on the crew activation technology to simultaneously contact line workers based on their availability and distribute job assignments equitably following union rules. Field employees simply accept or reject a job with an app on their phone, text message, or automated voice assistant. This works exceptionally well and reduces a traditional callout from hours to minutes. ARCOS Incident Manager works much the same way for back office teams and is purpose-built around the core principles of ICS.

Like the other ARCOS products I’ve mentioned before in other posts, Incident Manager can take advantage of your existing digital ecosystem by integrating with disconnected systems, including outage management, human resources, and document management systems. The solution provides out-of-the-box ICS templates that can be tailored to a utility’s organizational needs with the ability to attach or pull in ICS-related documents from other systems so they can be sent to the right people when the time comes. Each utility can define how their ICS team will be activated with phases that determine the order of scale-up and scale-down during or following an event. Rather than a static snapshot of the people assigned to ICS roles, ICS management technology like Incident Manager is dynamic.

When the core ICS team must be activated (e.g., incident commander, safety officer, and operations section), only those eligible for the designated role and who are available are contacted by reverting to qualified backup employees if they are unavailable. As additional ICS sections are activated, employees receive automated callouts over the phone and can accept or decline a role. Using a web-based dashboard, ICS managers can track acceptance and roster build out in real time, building an entire ICS organization in just minutes if needed.

In this way, rosters are automatically built on the fly and split into the operations, planning, logistics, and finance sections. However, Incident Manager goes beyond roster creation by actively managing ICS resources throughout an event and providing location check-in, so teams know where staff and resources are at every moment. Throughout an event, Incident Manager also captures critical data, documents, and decision points that are invaluable for post-event analysis and regulatory reporting. And leveraging ARCOS SIREN®, utility executives and ICS management can send customized emergency messages to customers, civil authorities, emergency responders, and media.

Electric utilities face multi-dimensional challenges that call for greater agility in order to respond to climate change, increase capital execution, and accelerate emergency response time. More than ever, energy leaders have the greatest need and greatest opportunity to embrace agile technology solutions to meet their safety, reliability, and revenue goals. From Callout and Crew Manager to Resource Assist and Incident Manager, ARCOS is our trusted technology partner in our team’s digital transformation journey that is leading to lightning-fast resource mobilization, real time situational awareness, and seamless management of our hybrid workforce.

Thank you for reading along through this blog series. I’m always happy to answer questions or talk with other members of the energy community, so please reach out and connect with me on LinkedIn.

Did you enjoy Jamie's blog? Check out his previous post: Navigating Increasing Contractor Complexity

Related Blog Post

Blog

Emergency Response and Storm Recovery: What Utility Leaders Say It Takes to Respond Faster
Read More

Construction

What’s New in Arcos: Accelerate Line Construction
Read More

Blog

Utility Technology Investments: Point-Counterpoint
Read More

Trusted by Leading Utilities Across North America

Explore the Arcos OnCommand Suite Schedule a Workshop

Scheduling & Overtime

Storm Response

Crew Callout

Field Visibility

Mobile Work

Compliance & Reporting

MUTUAL AID

Scheduling & Overtime

Storm Response

Crew Callout

Field Visibility

Mobile Work

Compliance & Reporting

MUTUAL AID

footer-divider

Trusted by Leading Utilities Across North America

Delivering proven solutions in workforce and resource management

Get the 15‑min Walkthrough
Arcos logo white

Helping utilities restore faster and serve communities better

  • Solutions
    • Resource Management
    • Work Execution
    • Reporting & Analytics
    • Community Engagement
  • Products
    • Callout
    • Crew Manager
    • Assess & Restore
    • Clearion
    • TextPower
    • Ascend
    • RosterApps
    • Integrations
  • Industries
    • Electric
    • Gas
    • Water
    • Critical Infrastructure
    • Airlines
  • Resources
    • Insights Blog
    • Events
    • White Papers
    • Webinars
    • Success Stories
    • Our Partners
  • About
    • Leadership
    • ESG Policy
    • Careers
    • Customer Steering Committee
    • Contact Us
    • Newsroom
  • CONTACT US
    • 614.739.9870
    • Talk to an expert
    • 8800 Lyra Drive,
Suite 200
Columbus, OH 43240

Follow us

Arcos LinkedIn social icon

Get the app

App Store badge green color
Google Play Store badge green color

© 2026 Arcos LLC. All Rights Reserved.

Privacy Policy Cookies Policy Terms & Conditions Accessibility Statement